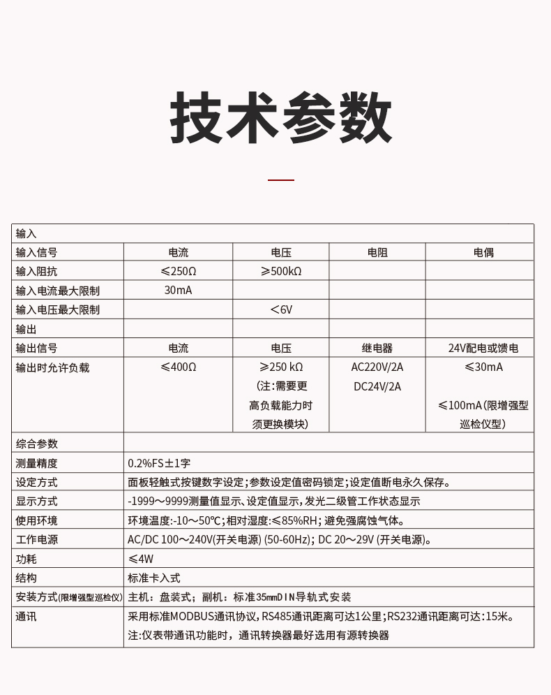
OHR-E700系列多回路測量顯示控制儀
虹潤公司是專業生產多路溫度巡檢儀的國家專精特新“小巨人”企業,生產的多路巡檢儀,具有8路/16路測量通道,全切換信號輸入,多種輸出類型,高抗干擾,RS485/RS232通訊等特點。產品獲得巡回檢測顯示方法及裝置、儀表殼體等2項國家發明專利,主持起草工業過程控制系統用模擬輸入兩位或多位輸出儀表、物聯網智能溫度儀表通用技術條件等2項國家標準,參與國際5G標準制定,取得多回路測量顯示控制儀等3項相關軟件著作權。產品廣泛應用于電力、石化、冶金、制藥、水處理、機械配套等各種工業現場。
















